Last poll before polling day
Our final poll before polling day is based on data collected yesterday afternoon (Wednesday, October 22nd) as reported here. It shows that Catherine Connolly is in commanding lead. The specific numbers are below with decimal places purely for the purpose of revealing the final estimates to be Connolly 55%, Humphreys 35%, Gavin 10%.

Political outcomes hinge on two main factors: support and turnout. To understand this election we can first look to how party supporters have backed, or not backed the two candidates. Connolly's success lies in her ability to unify support fo the opposition-left (PBP 95, SF 82, SDs 69, Lab 62, Green 50). One of the more interesting figures is the choice of the Labour voter. In spite of a fractured party at the elite level the party's supporters have backed Connolly. The Green Party's relative ambivalence is perhaps explained by the party's more recent experience in government with Fine Gael. Their residual vote today includes many voters who stayed with the party when it was in government, and therefore by definition, are less opposed to the government parties. Humphreys locks down the government bloc (FG 68, FF 53; plus likely transfers from Jim Gavin), with a little bit of support from soft left voters.
The big voter pool left is the grey sea of undecideds/non-voter/spoiled vote around Independents, Aontú, Independent Ireland and Other parties. It is a key voter group as I've highlighted since the start of this campaign. Collectively this consists of approximately 1 in 5 voters. They are broadly to the right of Fianna Fáil and Fine Gael. The reason why they are critical is not just their size but also the fact that they are politically engaged and likely to vote. In this case, for the minute, it would appear that they will mostly either stay at home, or spoil their ballot. What is remarkable is that of those who are voting Connolly seems to have a very slightly edge.

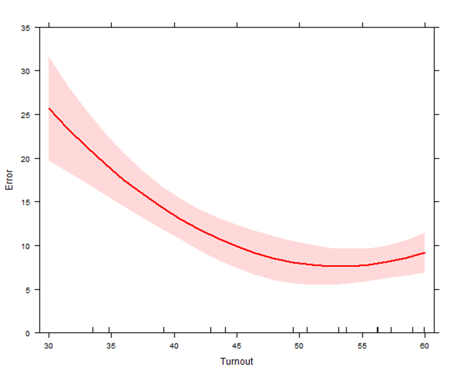
With their absence and given that turnout in 2018 was 44%, we could expect a turnout in this election significantly lower than 40%. Such a low turnout raises the prospect of a major "poll error". The chart below shows the relationship between turnout and poll error, that is, the absolute difference between vote share prior to a referendum and the and outcome in the referendums (the only elections here for which turnout has ended up to be very low). You'll see how the poll error rises sharply as turnout goes below 40%. For example, for the referendum on the Seanad there was a very large difference between the polls and the outcome and the turnout there was 39%. Of course, while this can go in both directions I'd expect a somewhat fatter margin of error around today's estimates due to these dynamics.

One reason Connolly might be worried is that her vote is much stronger among younger voters. When we exclude those who are not voting, will spoilt their vote, or don't know Connolly's support clearly follows a linear trend for which the older the voter is the less likely they are to back her. Equivelently Heather Humphreys' vote improves with age. Demographics which closely correlate with one's likelihood to turn out.

It is not just younger voters, but with younger voters, those who do not attend church and those who rent, Connolly has strong levels of support among pretty much every major low turnout demographic. However, much like the polls in advance of the 2018 referendum on abortion Connolly's voters do indicate strongly that they will vote.
Member discussion